欢迎光临无锡鑫沃信息科技有限公司网站!提供无锡监控安装,承接无锡弱电工程等业务,欢迎咨询!
  电话:0510-82713225

安防监控

  • 400万网络高清红外枪机摄像机

400万网络高清红外枪机摄像机

  • 400万网络高清红外枪机摄像机

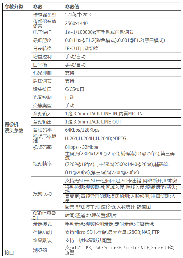
    采用超低照度400万(2560*1440) CMOS图像传感器,低照度效果好,图像清晰度高

    采用H.264 High profile编码,压缩比高,超低码流感兴趣区域(ROI)编码,保证有用图像质量,节省存储空间支持可伸缩视频编码(SVC)技术,可根据网络环境,自适应传输码率可三码流同时输出,ACF(活动帧率控制),支持手机监控支持binning模式,可通过降低分辨率,提高画面亮度及图像灵敏度支持走廊模式、电子防抖、去雾、人脸检测,应用更灵活支持音频侦测,检测出无音源输入、环境噪声过滤、突发尖叫事件提醒等功能支持宽动态,3D降噪、强光抑制、背光补偿,适用不同监控环境

  • 在线订购

产品特点:

本地1路复合视频输出,方便安装调试
支持最大128G micro SD卡存储、内置MIC、报警等接口
ICR滤光片切换功能,实现24小时监控
支持AC24V/DC12V/POE供电方式,方便工程安装
支持丰富的网络协议,适用不同应用方案
支持无SD卡、SD卡空间不足、SD卡出错、网络断开、IP冲突、移动检测、视频遮挡智能报警
支持ABF,自动后调焦功能,微调焦距

1591076075(1).jpg

联系我们

公 司:无锡鑫沃信息科技有限公司

联系人:刘亮

电话:0510-82713225

手机:15961719987

E-mail:liuliangwuxi2008@126.com

地 址:无锡人民西路45号金惠大厦16C室